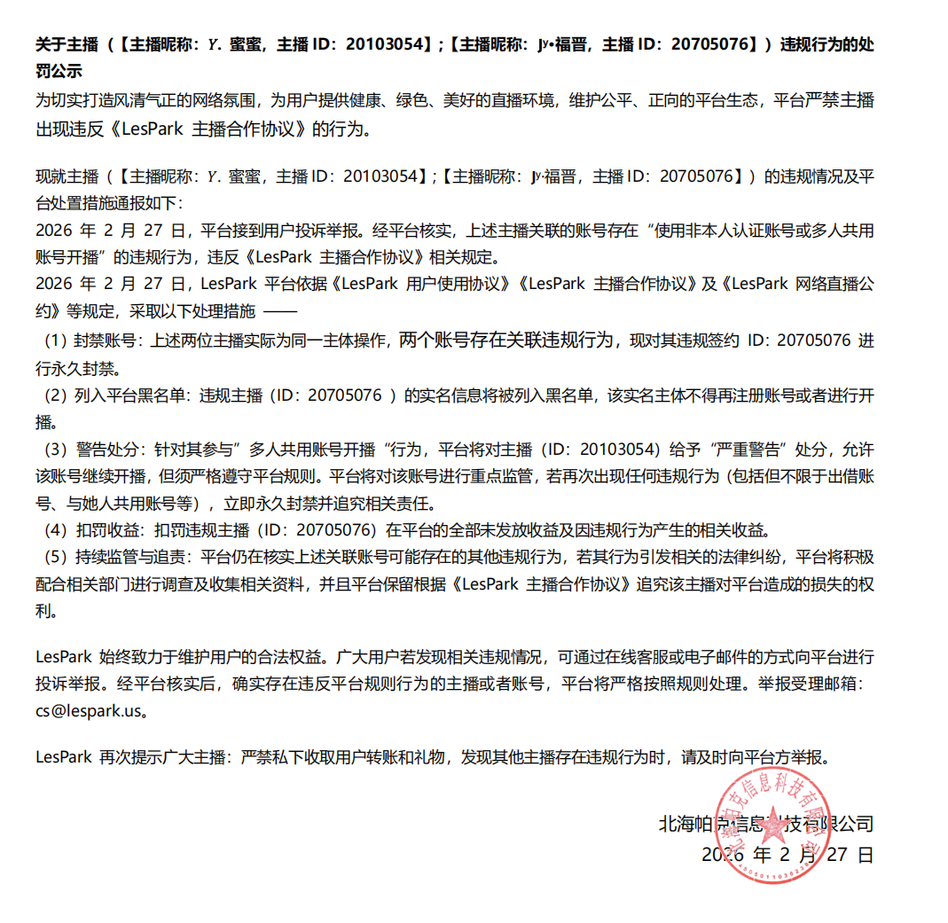
关于主播(【主播昵称:𝑌. 蜜蜜,主播 ID:20103054】;【主播昵称:𝗝ʸ·福晋,主播 ID:20705076】)违规行为的处罚公示
关于主播(【主播昵称:𝑌. 蜜蜜,主播 ID:20103054】;【主播昵称:𝗝ʸ·福晋,主播 ID:20705076】)违规行为的处罚公示
为切实打造风清气正的网络氛围,为用户提供健康、绿色、美好的直播环境,维护公平、正向的平台生态,平台严禁主播出现违反《LesPark 主播合作协议》的行为。
现就主播(【主播昵称:𝑌. 蜜蜜,主播 ID:20103054】;【主播昵称:𝗝ʸ·福晋,主播 ID:20705076】)的违规情况及平台处置措施通报如下:
2026 年 2 月 27 日,平台接到用户投诉举报。经平台核实,上述主播关联的账号存在“使用非本人认证账号或多人共用账号开播”的违规行为,违反《LesPark 主播合作协议》相关规定。
2026 年 2 月 27 日,LesPark 平台依据《LesPark 用户使用协议》《LesPark 主播合作协议》及《LesPark 网络直播公约》等规定,采取以下处理措施 ——
(1)封禁账号:上述两位主播实际为同一主体操作,两个账号存在关联违规行为,现对其违规签约 ID:20705076 进行永久封禁。
(2)列入平台黑名单:违规主播(ID:20705076 )的实名信息将被列入黑名单,该实名主体不得再注册账号或者进行开播。
(3)警告处分:针对其参与”多人共用账号开播“行为,平台将对主播(ID:20103054)给予“严重警告”处分,允许该账号继续开播,但须严格遵守平台规则。平台将对该账号进行重点监管,若再次出现任何违规行为(包括但不限于出借账号、与她人共用账号等),立即永久封禁并追究相关责任。
(4)扣罚收益:扣罚违规主播(ID:20705076)在平台的全部未发放收益及因违规行为产生的相关收益。
(5)持续监管与追责:平台仍在核实上述关联账号可能存在的其他违规行为,若其行为引发相关的法律纠纷,平台将积极
配合相关部门进行调查及收集相关资料,并且平台保留根据《LesPark 主播合作协议》追究该主播对平台造成的损失的权利。
LesPark 始终致力于维护用户的合法权益。广大用户若发现相关违规情况,可通过在线客服或电子邮件的方式向平台进行投诉举报。经平台核实后,确实存在违反平台规则行为的主播或者账号,平台将严格按照规则处理。举报受理邮箱:cs@lespark.us。
LesPark 再次提示广大主播:严禁私下收取用户转账和礼物,发现其他主播存在违规行为时,请及时向平台方举报。
北海帕克信息科技有限公司
2026 年 2 月 27 日















